潍坊食品科技职业学院是经山东省人民政府批准、教育部备案的全日制普通高职院校。学校紧邻国家4A级旅游景区世界风筝公园,地理位置优越、环境优美、交通便利。学校占地2300余亩,建筑面积80万平方米,现有在校生11000余人。学校入选省高水平专业群建设计划,下设马克思主义学院、食药学院、康养学院、工学院、艺术传媒学院、管理学院、国际交流学院、继续教育学院8个二级学院,开设招生专业31个。
为不断提高育人质量,进一步优化人才队伍结构,提升师资队伍水平,面向社会公开招聘高层次、高技能人才。现公告如下。
一、招聘计划

二、资格条件
1.具有中华人民共和国国籍;
2.遵守中华人民共和国宪法,拥护中国共产党领导和社会主义制度;
3.具有良好的道德品行;
4.具有适应岗位要求的身体条件和心理素质;
5.具有扎实的专业基础知识、较强的教学科研工作能力和敬业精神;
6.具有岗位所需的专业、技能要求和其他条件。
三、招聘条件
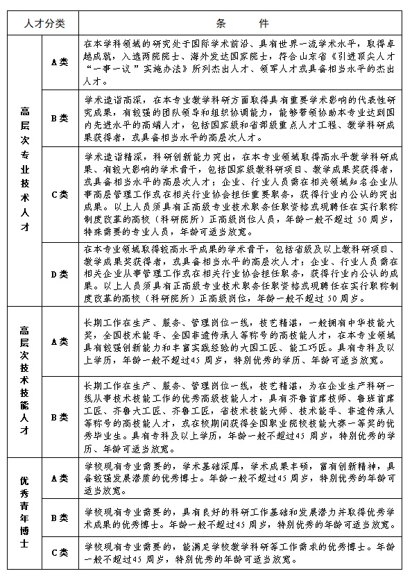
(一)高层次专业技术人才。学术造诣深,科研创新能力突出,在本专业领域取得高水平教学科研成果、有较大影响的高端人才或学术骨干。分 A、B、C、D 四类。
(二)高层次技术技能人才。长期工作在生产、服务、管理岗位一线,技艺精湛,在企业生产科研一线从事技术技能工作的优秀高级技能人才。分 A、B 两类。
(三)优秀青年博士研究生。具有博士研究生学历、学位,分 A、B、C 三类。
各类别人才层次及条件如下:

四、招聘程序
(一)个人报名
岗位报名常年有效,报名方式采取电子邮件报名,符合岗位需求的应聘人员可通过电子邮件将报名所需材料扫描件以压缩包形式发送至电子邮箱wfspkjhr@163.com(邮件标题为“人才类别+专业名称+姓名”)进行报名。报名所需材料主要包括:
1.个人有效身份证、近期同底免冠1寸彩色照片;
2.《潍坊食品科技职业学院高层次人才报名登记表》(附件1)或《潍坊食品科技职业学院高技能人才报名登记表》(附件2);
3.个人所有学段(专科及以上)的国家承认的学历和学位证书;
4.专业技术职务资格证书、职业资格证书或职业技能证书、重要社会兼职的聘书等;
5.论文代表作、科研项目结题及获奖证书;
6.其他证明材料。
应聘人员应如实填写、提交个人有关信息和材料,信息材料不真实、不完整或填写错误的,责任自负;弄虚作假的,一经查实,即取消应聘资格。
(二)资格审查和面试
学校收到应聘材料后,对应聘人员报名信息材料等进行审查,资格审查贯穿招聘工作的全过程,凡在后续工作中发现不符合应聘资格或弄虚作假等问题的,一经查实,立即取消其资格。
资格审查通过后学校将不定时组织面试,具体面试时间以邮件或电话通知为准。
五、考察体检
确定进入考察和体检范围人选,组织考察和体检,考察可根据岗位条件要求采取多种方式进行,主要考察思想政治表现、道德品质、业务能力和工作实绩等方面情况,并对应聘人员是否符合规定的岗位条件、提供的相关信息材料是否真实准确等进行复审。拟聘用人员需按照要求到指定医院参与体检。
六、办理入职
拟聘用人员按约定时间,携带相关证件办理聘用手续,签订合同,具体以入职通知为准。未按时按要求提交入职材料及所需资格相关证明材料的,学院将取消其聘用资格。
七、人才待遇
对引进的高层次专业技术人才、高层次技术技能人才、优秀青年博士采取“一事一议”“一人一策”原则,根据学历、职称、工作职责等核定薪酬,按月发放。
八、联系方式及地址
联系人:朱老师 13070706099
联系人:李老师 15653466555
固定电话: 0536-2050777
学院地址:山东省潍坊市风筝大街369号潍坊食品科技职业学院(可直接导航至潍坊食品科技职业学院)
成就他人 发展自我,潍坊食品科技职业学院欢迎各位有志之士加入!
潍坊食品科技职业学院
2025年10月30日